掌握四個生成式 AI 提問技巧,讓 AI 更懂你的心(國立臺灣圖書館高級中等學校自主學習資源網)
※ 此系列文章與國立臺灣圖書館合作撰寫
一、前言
不論要使用 AI 進行文字、影像、音樂、影片…等生成應用,最重要的還是要回歸到學習如何與 AI「溝通」的提問方式,通常透過不斷與 AI 進行交談式的互動和調整,可以讓 AI 的回應更符合您的要求。
以下分享四個生成式 AI 提問技巧,並提供完整 AI 對話記錄連結,方便大家可以實際跟著練習,讓 AI 更懂你的心。
※ 這些提問技巧都可以應用在 ChatGPT、Grok、Gemini、Copilot 等各大生成式 AI 服務上。
二、AI 提問技巧(1):基本問答
可以先嚐試以自己平常的提問語氣與方式來跟 AI 進行互動,先取得基礎的結構與內容後,再來考慮是否需要繼續使用後續的提問技巧,取得更精準的回應,例如:
範例1:我想要自己煮泡麵來吃,你可以推薦泡麵三種比較有創意的方式嗎?
範例2:請你說明不同的地圖投影方式,對於地圖繪製上的影響?
範例3:114年學測國文題組,請 AI 回答
《小兒藥證直訣》匯集北宋兒科大家錢乙的醫療觀點與方法,是世界現存最早的兒科專著。錢乙注重五臟、五行間的生剋關係,並提出相應的治法和方劑,而小兒臟腑柔弱,故主張用藥應避免強攻。書中保存了二十多個醫療案例與一百多種方劑。這些方劑或以五臟與五色的對應關係命名,如導赤散、益黃散、瀉白散、瀉青丸;或以方中主要藥材阿膠命名,如阿膠散。阿膠散是錢乙研創新方的代表,注重補肺止咳的主要療效,又用甘草、糯米護脾胃以培土生金。至於化裁古方,如香連丸,主治熱痢。古制用黃連苦降以清熱,木香芳烈以行滯。錢乙則加入豆蔻溫澀止瀉,命名豆蔻香連丸。雖同樣治療腹痛腹瀉,但寒熱通澀之性有別。
請問:上文敘及「豆蔻香連丸」,主要是為了強調錢乙:(A)不拘限於傳統,合宜調整用藥(B)善於改變藥性,易溫澀為寒涼(C)致力考察古今方劑藥材的差異(D)積極保存古代醫典所載的名藥。
※ 有時 AI 會顯示兩種回應內容,由使用者選擇比較喜歡的回應
三、AI 提問技巧(2):格式要求
AI 的回覆方式,除了使用段落文字外,我們也可以要求 AI 以指定的格式或項目回答,例如:
範例1、請你幫我設計一個兩小時的「3D印表機體驗」課程,對象是高中生,請你用表格呈現,欄位包括項次、時間長度、主題、簡介、備註,並幫我在每個主題準備一個與同學互動的討論題目。
- ChatGPT 對話記錄
(由於 ChatGPT 目前無法完整分享表格、圖片與附件資料,因此開啟此對話僅能看到文字內容) - Grok 對話記錄
範例2、請針對「社群媒體如何影響青少年的社交互動模式」主題,生成一篇約 500 字文章大綱。內容包括前言、段落一、段落二和結論。
四、AI 提問技巧(3):角色扮演
角色扮演是 AI 提問技巧中非常重要的一環,針對不同的職業、技能或是學習需求…等,讓 AI 扮演該領域的專家,可以用專業的術語與語句,進行更深入的對話,例如:
範例1、你是現在最紅的K-pop歌手,請創作一首電子舞曲的歌詞,主題是 First Love。
範例2、你可以用鬼滅之刃的角色與劇情,來說明什麼是量子力學嗎?
範例3、你是一個 Excel 高手,我有一份參加活動的報名名冊,需要在網站上公告錄取名單,如果要將這些名單做資料的屏避,避免個資外洩,你有什麼建議呢?
五、AI 提問技巧(4):提供參考、範例、標準
為了讓 AI 能提供更準確的回答內容,除了角色扮演外,可以提供相關的參考資料、範例說明或是標準,例如:
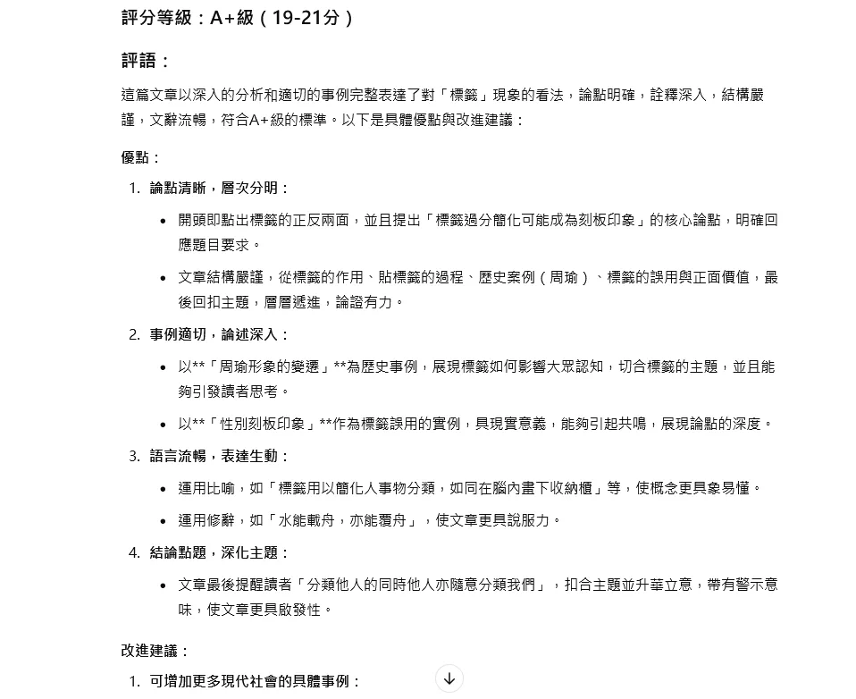
範例1、以下是113年學測國文科作文第一題「標籤」的題目說明與標準,請你先記錄起來
一、題目說明:https://www.ceec.edu.tw/files/file_pool/1/0o051428628384018349/07-113學測國寫定稿.pdf
二、評分原則說明:https://www.ceec.edu.tw/files/file_pool/1/0o051428995914108862/02-113學測國文考科(國寫)非選擇題評分原則.pdf
以下是大考中心公佈的佳作作文內容,請依據剛才的作文評分標,進行評分並寫出評語!:https://www.ceec.edu.tw/xmdoc/cont?xsmsid=0J071624926253508127&sid=0O088660248459885780
範例2、請你提供數據1000筆以上的資料,包括:銷售日期、商品、類別、銷售量、單價、通路,這些欄位裏面的資料,請使用台灣地區真實的商品名稱、通路名稱、類別名稱,其中商品名稱與類別名稱要有相關性,例如牙膏是清潔用品,生成一份Excel檔案讓我下載。
- ChatGPT 對話記錄
(由於 ChatGPT 目前無法完整分享表格、圖片與附件資料,因此開啟此對話僅能看到文字內容) - Grok 對話記錄
(數據生成筆數受限於每個生成式 AI 服務可使用的資源不同,有的可以直接生成,有的則只有生成有限的筆數)
※ 目前只有 ChatGPT 支援生成微軟 Word、Excel、PowerPoint 檔案格式
六、教學影片
※ 教學資料總整理:
- 跟著 Webduino 一起 Smart 學習 https://sites.google.com/view/cfp-webduino-smart/
- Sweet Home 3D 教學總整理:https://sites.google.com/view/sweethome3d-tw/
- OBS Studio 虛擬攝影棚教學總整理:https://sites.google.com/view/obs-tw
- 翻轉教學「現形記」教學總整理:https://sites.google.com/view/teachers-tools/
- 啟芳出版:(高職商業與管理群) 數位科技應用下冊
※ Youtube 直播與研習記錄:
- 1140312 桃園楊心國小:虛擬攝影棚:創意拍片、快速上手!
- 1140311 中彰投分署創客基地:讓AI成為你的神隊友:Maker必備的五種AI應用工具
- 1140305 海山高中:Canva 教育版進階應用
- 1140302 修平科大:Felo AI 搜尋引擎與 Vrew AI 影音剪輯應用
- 1130819 屏東縣資訊教育資源中心:數位科技教材製作與教學應用百寶箱研習記錄
- 1130722 屏東縣資訊教育資源中心:Canva 2024 全新改版介紹與 AI 雲端影像處理資源應用研習記錄
- 1130625 高雄新莊高中:混成(複合)教學經驗分享與mmhmm虛擬攝影棚應用研習記錄
- 1130615、0616 中彰投分署創客基地:我的造型馬克杯-AI繪圖創作大時代 + 熱昇華轉印研習記錄
- 1130524 屏東縣資訊教育資源中心:mmhmm 虛擬攝影棚這樣玩:讓簡報、線上課程與教材錄製更生動有趣的雲端視訊工具! 研習記錄
- 1130420 大甲高中:AI創作大時代,探索人工智慧協同創作的無限可能性!研習記錄(實體+線上)
- 1130418 中彰投分署創客基地:活用 Notion 筆記創作記錄好幫手研習記錄
- 1130313、0320 鹿港鎮文開國小:用 Web:Bit 真假開發板體驗 AIoT 物聯網應用
- 1130225 TCN創客基地:Canva 與 3D 列印的跨域合作 - 3D浮雕卡片製作研習記錄
- 1121215:臺北市教師研習中心:mmhmm 虛擬攝影棚與 Vrew 字幕編輯研習記錄
- 1121212 文興高中:AI創作大時代:探索人工智慧協同創作的無限可能性!研習記錄
- 1121108、1129 新北市海山高中:用 Google Earth 關心地球大小事,輕鬆完成各種地理資訊與地圖動畫
- 1121006 臺北市教師研習中心:Hubs by Mozilla 3D 混合實境應用
- 1121005 臺北市教師研習中心:AI創作大時代:探索人工智慧協同創作的無限可能性!研習記錄
- 1120928 臺北市教師研習中心:找AI幫幫忙!ChatGPT生成式AI應用研習記錄
- 1120907 臺北市教師研習中心:Sweet Home 3D 免費開源室內設計研習記錄
- 1120915 臺中市國中自然科輔導團:AI創作大時代:探索人工智慧協同創作的無限可能性!
- 1120819 中彰投創客基地「活用 Notion 筆記規劃,做好全方位個人知識管理(基礎+進階)」研習記錄
- 1120808、0809 金門縣 「用1Know任務闖關,進行班級經營與翻轉學習」與「用1Know、OHA雲端教室輕鬆進行班級經營與翻轉學習」研習記錄
- 1120810 屏東縣資訊教育資源中心 「Sweet Home 3D免費開源室內設計」研習記錄
- 1120610 中彰投創客基地:「mmhmm 虛擬攝影棚 + Vrew 字幕編輯,讓錄片影製更生動有趣! (線上)」研習記錄
- 1120606 中彰投創客基地「AI人工智慧 Chat GPT 的應用(線上)」研習記錄
- 1120509、1120531(忙碌五月天)中彰投創客基地與屏東縣資網中心兩場次「用Google Earth關心地球大小事」研習記錄
- 1120513、0514、0520、0521、0527、0528 (忙碌五月天)花蓮縣教育局六場次「用1Know、OHA雲端教室輕鬆進行班級經營與翻轉學習」研習記錄
- 1120330、0331 高雄醫學大學 mmhmm 虛擬攝影棚與 Vrew 字幕剪輯、屏東潮洲科技中心 Sweet Home 3D 研習記錄
- 1111125、1202 銘傳大學:mmhmm 虛擬攝影棚 + Vrew 字幕編輯,讓教材錄影更生動有趣!研習記錄
- 1111019、1026、1102、1123 修平科技大學:混成教學 快速上手應用研習記錄
- 屏東縣資教中心111年「OBS虛擬攝影棚應用」研習直播影片,六小時介紹完整 OBS 教學情境、如何加入即時字幕與 mmhhmm 另類虛擬攝影棚!
- 1110826、0906 跟著「OHA雲端教室」開學去!(您線上線下、混合式教學的好幫手) !線上研習直播影片
- 1110816 屏東縣資訊教育資源中心:Canva 教育版在教材製作與互動簡報的應用!線上研習直播影片
- 1110815 木柵高工「OHA雲端教室 + 1Know 翻轉學習平台」您線上線下、混合(複合)式教學的好幫手!線上研習直播影片
- 1110512 「用1Know任務闖關,進行班級經營與翻轉學習」線上研習直播影片
- 1110527 屏東縣資教中心111年「線上線下混合式教學互動」研習直播影片,內容主要介紹 HiTeach CC免費跨平台雲端服務、Pear Deck投影片互動提問
- 1111015 花蓮高商:Webduino 物聯網實務與應用講座研習記錄
- 1110712、0714、0716 南投創客基地:Webduino 賓果遊戲雷切盒!線上研習直播影片
※ 延伸閱讀:
- AI 搜尋引擎崛起,未來你可以不會再用「Google一下」這句話了! (國立臺灣圖書館高級中等學校自主學習資源網)
- Gamma AI 簡報生成,徹底改變你對簡報製作的想像 (國立臺灣圖書館高級中等學校自主學習資源網)
- NotebookLM AI 筆記,打造個人專屬 AI 知識庫 (國立臺灣圖書館高級中等學校自主學習資源網)
- Napkin 讓筆記、文字、簡報快速視覺化,每個人都能擁有圖文並茂的視覺溝通力量 (國立臺灣圖書館高級中等學校自主學習資源網)
- AI創作大時代:ChatGPT進階語音對話,讓每位老師都能進行雙語課程、實現霹靂遊俠中李麥克與霹靂車伙計的對話情境
- AI 創作大時代:Suno AI 作曲不只多國語言,男女對唱、臺語、國臺語混唱都能辦得到!
- AI 創作大時代:超好用的「網頁沉浸式翻譯擴充工具」,不再害怕提供 AI 服務的網站只有英文介面!
- AI 創作大時代:Luma AI Dream Machine 成為 Sora 開放公開使用前的最佳 AI 影片生成服務
- AI創作大時代:雅婷Studio除了「逐字稿」即語音辨識翻譯超好用,「AI翻唱」只要7秒語音讓你化身歌唱高手!
- AI創作大時代:比Luma AI Genie 3D建模更精細的Tripo,AI生成3D模型能力又進步了!
- AI創作大時代:可以完美生成中文的Adobe Firefly與AnyText多語言視覺文字生成
- AI創作大時代:Luma AI Genie 3D建模的革命性新工具,AI生成3D模型的大門已經開啟
- AI創作大時代:微軟 Copilot AI 多模語言模型,一站式服務從網頁或手機APP即可免費生成文字、影像與音樂
- AI創作大時代:MyMap體驗AI融合心智圖、白板、簡報生成的爆發力
- AI創作大時代:用AIKnowledgemap體驗AI「發散性」思考(適合沒想法、沒靈感的人使用)
- AI創作大時代:在Colab虛擬主機上執行autotranslate語音轉文字專案,不用升級自己的電腦(平板)即可享有Whisper and ChatGPT 近10倍速的效能!
- AI創作大時代:告別點陣圖尺寸與解析度問題,放大到A3、全開,一張圖就能搞定!
- AI創作大時代:KTV 影片字幕效果怎麼做?(新的作法)
- AI創作大時代:Microsoft Desinger、Canva 單獨使用或聯手合作,都能快速製作簡報封面與背景圖
- AI創作大時代:用 AI 生成元宵燈謎題目,在 Web:Bit 模擬器一起玩遊戲!
- AI創作大時代:比 Google、剪映中文字幕正確性更高,且中英混雜、專有名詞與錯別字都更少的 OpenAI WhisperDesktop 影片語音轉字幕值得推薦
- AI創作大時代:Vrew 跨足 AI 創作,推出「圖文成片」與「文字轉圖片」功能全攻略
- AI創作大時代:用 ChatGPT 快速搜集關鍵字產生文字雲圖案再配合 Photopea 與 Pexels 免費圖庫進行創作
- AI創作大時代:ChatGPT 已經成為最佳故事、劇本創作助手
- 我們與AI的距離:Canva 正式推出「Text to Image文字轉圖片」、剪映也推出「圖文成片」,AI浪潮一波接一波!
- 我們與AI的距離:Windows 11 將語音輸入帶入 PC、筆電,也支援標點符號,學習輸入法的時代正式終結!
- 我們與AI的距離:Animate your family photos 只要一張人臉照片就能「真的動起來」,並下載成 MP4 影片!
- 我們與AI的距離:AutoSub-AHK 比 pyTranscriber 更有彈性且支援批次轉換的 AutoSub 圖形介面工具,快速產生影片、錄音檔的文字字幕!(Windows)
- 我們與AI的距離:Moises ai 聰明去除人聲、分離音樂、樂器音軌,不再傻傻分不清了!
- 我們與AI的距離:Google 即時語音辨識應用面面觀,標點符號自動輸入也 OK!
- 我們與AI的距離:免費開源 pyTranscriber 透過 Google 雲端語音自動辨識,超快速產生影片、錄音檔的文字字幕!(Windows、MAC、Linux)
- 學習輸入法的時代已經過去,語音輸入當道,Google 文件與 SpeechNotes 語音輸入,讓您「用講的嘛會通」!
- Google 文件與 SpeechNotes 線上語音辨識也能協助產生演講影音字幕、會議記錄的文字建檔工作,省時又省力!
- Remove Image Background 免費雲端 AI 服務,不囉嗦!5 秒鐘自動完成人物去背(摳圖)!
- 善用雲端服務提升工作效率:AI 圖片無失真放大 16 倍,PhotoShop 請退下!
留言